LV015-PS的封装与解封装流程
一、PS 封装流程
(1)输入数据;
(2)判断是否添加PSH或者PSM。是PS包起始则添加PSH包,若该包是I帧,则添加PSM包。
(3)根据当前数据长度和最大PES包长度,循环添加PES头信息以及当前码流数据,直到码流数据封装结束。

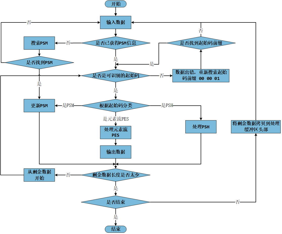
二、PS 解封装流程
(1)输入一段PS流数据。
(2)判断是否已获得PSM信息,若未获取到过PSM信息,则搜索PSM包,搜索到PSM包后,更新PSM信息,进行下一步,所搜索失败,则返回长度不足的标志,输入更多数据进行搜索;若已获得则继续下一步。
(3)搜索当前 00 00 01起始码,如果起始码后面是BA,则解析PSH信息,若是C0、E0、BD则直接解封装PES头,获取码流数据。
