LV005-GPIO简介
一、GPIO 概述
1. 硬件框图
GPIO 就是 General-purpose input/output,通用的输入输出口。GPIO 模块一般结构如下:
(1)有多组 GPIO,每组有多个 GPIO
(2)使能:电源/时钟
(3)模式(Mode):引脚可用于 GPIO 或其他功能
(4)方向:引脚 Mode 设置为 GPIO 时,可以继续设置它是输出引脚,还是输入引脚
(5)数值:对于输出引脚,可以设置寄存器让它输出高、低电平对于输入引脚,可以读取寄存器得到引脚的当前电平。
我们可以看一下《i.MX 6UltraLite Applications Processor Reference Manual》 Chapter 28 General Purpose Input/Output (GPIO) ,里面有一个 GPIO 的硬件框图:

2. 基本结构分析
接下来我们按照上图的编号分析一下这个硬件框图。
2.1 ①——PAD

PAD 代表了一个 i.MX6ULL 的 GPIO 引脚,就是我们拿到芯片能看到的那些金属管脚。在它的左侧是一系列信号通道及控制线, 如 input_on 控制输入开关,Dir 控制引脚的输入输出方向,Data_out 控制引脚输出高低电平, Data_in 作为信号输入,这些信号都经过一个 IOMUX 的器件连接到左侧的寄存器。
对于每个引脚都有很多关于属性的配置如下所示:

- A——PAD 引脚
框图中的最右侧的 PAD 同样是代表一个 i.MX6ULL 的引脚。
- B——输出缓冲区
当输出缓冲区使能时,引脚被配置为输出模式。在输出缓冲区中,又包含了如下的属性配置:
(1)DSE 驱动能力:DSE 可以调整芯片内部与引脚串联电阻 R0 的大小,从而改变引脚的驱动能力。 例如,R0 的初始值为 260 欧姆,在 3.3V 电压下其电流驱动能力为 12.69mA,通过 DSE 可以把 R0 的值配置为原值的 1/2、1/3…1/7 等。
(2)SRE 压摆率配置:压摆率是指电压转换速率,可理解为电压由波谷升到波峰的时间。 增大压摆率可减少输出电压的上升时间。i.MX6ULL 的引脚通过 SRE 支持低速和高速压摆率这两种配置。 压摆率是大信号特性,下面的带宽是小信号特性。
(3)SPEED 带宽配置:通过 SPEED 可以设置 IO 的带宽,分别可设置为 50MHz、100MHz 以及 200MHz。 带宽的意思是能通过这个 IO 口最高的信号频率,通俗点讲就是方波不失真,如果超过这个频率方波就变正弦波。 但是这个带宽要区别于 IO 的翻转速率,IO 的翻转速率的信号来自于 GPIO 这个外设, 而 IO 的带宽只是限制了 IO 口引脚的物理特性,IO 口的信号可以来自于内部定时器输出的 PWM 信号, 也可以来自于 GPIO 翻转输出的信号,两者相比之下,PWM 信号的频率是远远高于 GPIO 翻转输出的信号频率。
(4)ODE 开漏输出配置:通过 ODE 可以设置引脚是否工作在开漏输出模式。在该模式时引脚可以输出高阻态和低电平, 输出高阻态时可由外部上拉电阻拉至高电平。开漏输出模式常用在一些通讯总线中,如 I2C。
- C——输入缓冲区
当输入缓冲区使能时,引脚被配置为输入模式。在输入缓冲区中,又包含了如下的属性配置:
HYS 滞后使能:i.MX 6U 的输入检测可以使用普通的 CMOS 检测或施密特触发器模式(滞后模式)。 施密特触发器具有滞后效应,对正向和负向变化的输入信有不同的阈值电压, 常被用于电子开关、波形变换等场合,其转换特性和对比如下,如检测按键时, 使用施密特模式即可起到消抖的功能。

- D——Pull/Keeper 上下拉、保持器
引脚的控制逻辑中还包含了上下拉、保持器的功能。 芯片内部的上拉和下拉电阻可以将不确定的信号钳位在高、低电平,或小幅提高的电流输出能力, 上拉提供输出电流,下拉提供输入电流。注意这些上下拉配置只是弱拉,对于类似 I2C 之类的总线, 还是必须使用外部上拉电阻。i.MX6ULL 芯片的电源模块中包含转换器,当转换器停止工作时,保持器会保持输入输出电压。上下拉、保持器可以通过如下属性配置:
(1)PUS 上下拉配置:PUS 可配置项可选为 100K 欧下拉以及 22K 欧、47K 欧及 100K 欧上拉。
(2)PUE 上下拉、保持器选择:上下拉功能和保持器功能是二选一的,可以通过 PUE 来选择。
(3)PKE 上下拉、保持器配置:上下拉功能和保持器还通过 PKE 来控制是否使能。
注意,当引脚被配置为输出模式时,不管上下拉、保持器是什么配置,它们都会被关闭。
2.2 ②——IOMUX 复用选择器

IOMUX 译为 IO 复用选择器。i.MX6ULL 的芯片每个 GPIO 都通过 IOMUX 支持多种功能, 例如一个 IO 可用于网络外设 ENET 的数据接收引脚,也可以被配置成 PWM 外设的输出引脚, 这样的设计大大增加了芯片的适用性,这样可选的功能就是由 IOMUX 实现的。 IOMUX 相当于增加了多根内部信号线与 IO 引脚相连,最多有 8 根,也就是说一个 IO 最多可支持 8 种可选的功能。
IOMUX 由其左侧的 IOMUXC 控制(C 表示 Controler),IOMUXC 提供寄存器给用户进行配置, 它又分成 MUX Mode(IO 模式控制)以及 Pad Settings(Pad 配置)两个部分:
- MUX Mode 配置
MUX Mode 就是用来配置引脚的复用功能,按上面的例子,即是具体是用于网络外设 ENET 的数据接收, 还是用于 PWM 外设的输出引脚,当然,也可以配置成普通的 IO 口,仅用于控制输出高低电平。
- Pad Settings 配置
Pad Settings 用于配置引脚的属性,例如驱动能力,是否使用上下拉电阻, 是否使用保持器,是否使用开漏模式以及使用施密特模式还是 CMOS 模式等。 关于属性的介绍会在后面学习,在学习各种外设时,也将会接触到这些属性在不同场合下的应用。
在 IOMUXC 外设中关于 MUX Mode 和 Pad Settings 寄存器命名格式如下
IOMUXC控制类型 寄存器名称
MUX Mode IOMUXC_SW_MUX_CTL_PAD_XXXX
Pad Settings IOMUXC_SW_PAD_CTL_PAD_XXXX2
3
2.3 ③——Block 外设功能控制块

Block 是外设功能控制块,例如具有 ENET 的数据接收功能的引脚,它就需要网络外设 ENET 的支持, 具有 PWM 输出功能的引脚,它需要 PWM 外设的支持,这些外设在芯片内部会有独立的功能逻辑控制块, 这些控制块通过 IOMUX 的复用信号与 IO 引脚相连。使用时通过 IOMUX 选择具体哪个外设连接到 IO。
2.4 ④——GPIO 外设

GPIO 模块是每个 IO 都具有的外设,它具有 IO 控制最基本的功能,如输出高低电平、检测电平输入等。 它也占用 IOMUX 分配的复用信号,也就是说使用 GPIO 模块功能时同样需要使用 IOMUX 选中 GPIO 外设。 图中的 GPIO.DR、GPIO.GDIR、GPIO.PSR 等是指 GPIO 外设相关的控制寄存器, 它们分别是数据寄存器、方向寄存器以及引脚状态寄存器,功能介绍如下:
(1)GPIO.GDIR 方向寄存器:控制一个 GPIO 引脚时,要先用 GDIR 方向寄存器配置该引脚用于输出电平信号还是用作输入检测。 典型的例子是使用输出模式可以控制 LED 灯的亮灭,输入模式时可以用来检测按键是否按下。GDIR 寄存器的每一个数据位代表一个引脚的方向,对应的位被设置为 0 时该引脚为输入模式,被设置为 1 时该引脚为输出模式。这个后面会具体再了解。
(2)GPIO.DR 数据寄存器:DR 数据寄存器直接代表了引脚的电平状态,它也使用 1 个数据位表示 1 个引脚的电平,每位用 1 表示高电平,用 0 表示低电平。当 GDIR 方向寄存器设置引脚为输出模式时,写入 DR 数据寄存器对应的位即可控制该引脚输出的电平状态。当 GDIR 方向寄存器设置引脚为输入模式时,读取 DR 数据寄存器对应的位即可获取该引脚当前的输入电平状态。
(3)GPIO.PSR 引脚状态寄存器:PSR 引脚状态寄存器相当于 DR 寄存器的简化版,它仅在 GDIR 方向寄存器设置为输入模式时有效, 它的每个位表示一个引脚当前的输入电平状态。PSR 寄存器的权限是只读的,对它进行写操作是无效的。特别地,当引脚被配置成输出模式时,若 IOMUXC 中的 MUX 寄存器使能了 SION 功能(输出通道回环至输入), 可以通过 PSR 寄存器读取回引脚的状态值。
2.5 ⑤——与其它引脚的连接

GPIO 功能框中的第 5 项表示另一个引脚 PAD2,它与 PAD1 有一根信号线连接,表示部分引脚的输出可以作为另一个引脚的输入。
2.6 总结一下
这一部分主要包括 PAD、IOMUX 复用选选择器以及 GPIO 外设三部分内容。剩下两个相对没那么重要,可以先不管。
- PAD 就是我们拿到芯片能看到的那些金属管脚,在这部分学习了芯片引脚驱动能力、上下拉、输出最高频率等等和 STM32 非常相似的内容, 但是这部分并没有提供配置 GPIO 驱动能力、上下拉等属性的寄存器,这些配置寄存器在引脚复用(IOMUX)模块配置。
- IOMUX 复用选择器,这部分内容很多,简单来说每个可用的引脚拥有两个寄存器, 一个用于配置引脚的复用功能,另外一个用于配置引脚的驱动能力、上下拉、带宽等等引脚属性。
- GPIO 外设,需要强调的 GPIO 不是引脚, GPIO 是外设,同串口、SPI 一样是芯片的一种片上外设。 某个引脚可以通过 IOMUX 复用选择器选择为 GPIO 功能,同样也可能可以选择为其他外设的功能引脚。 芯片上电后每个引脚有自己的默认复用功能,当然我们可修改它。
3. 一共有多少个 GPIO?
I.MX6ULL 有 5 组 GPIO( GPIO1~GPIO5),每组引脚最多有 32 个,但是可能实际上并没有那么多。 一共有 124 个 GPIO:
GPIO1 有 32 个引脚: GPIO1_IO0~GPIO1_IO31;
GPIO2 有 22 个引脚: GPIO2_IO0~GPIO2_IO21;
GPIO3 有 29 个引脚: GPIO3_IO0~GPIO3_IO28;
GPIO4 有 29 个引脚: GPIO4_IO0~GPIO4_IO28;
GPIO5 有 12 个引脚: GPIO5_IO0~GPIO5_IO11;
二、怎么用参考手册?
看一下参考手册《i.MX 6ULL Applications Processor Reference Manual》就会发现,里面的 GPIO 命名并不是 GPIOx 这样简单,还有一堆名称很长的,接下来我们来了解一下。
1. I.MX6ULL 的 IO 命名方式
像之前学习的 STM32 中的 IO 都是 PA0~15、 PB0~15 这样命名的, I.MX6ULL 的 IO 是怎么命名的呢?打开《i.MX 6ULL Applications Processor Reference Manual》参考手册的 Chapter 32 IOMUX Controller (IOMUXC) ,我们先看一下书签:

我们先看一下参考手册的 32.1.1 Features 这一节:

I.MX6ULL 的 IO 分为两类: SNVS 域 的和 通用 的,这两类 IO 本质上都是一样的,我们就有下面的常用 IO 为例,说明一下 I.MX6ULL 的 IO 命名方式。
形如“ IOMUXC_SW_MUX_CTL_PAD_GPIO1_IO00 ”的就是 GPIO 命名,命名形式就是“IOMUXC_SW_MUX_CTL_PAD_XX_XX”,后面的“XX_XX”就是 GPIO 命名,比如: GPIO1_IO01、 UART1_TX_DATA、 JTAG_MOD 等等。I.MX6ULL 的 GPIO 并不像 STM32 一样以 PA0~15 这样命名,它是根据某个 IO 所拥有的功能来命名的。比如我们一看到 GPIO1_IO01 就知道这个肯定能做 GPIO,看到 UART1_TX_DATA 肯定就知道这个 IO 肯定能做为 UART1 的发送引脚。
那上面的还有些绿色和蓝色区域的名字为什么有的是 MUX,有的是 PAD?他们最后的命名都一样,但是这里不同?比如:
IOMUXC_SW_MUX_CTL_PAD_GPIO1_IO04
IOMUXC_SW_PAD_CTL_PAD_GPIO1_IO042
其实前面有提到的,对于某个/某组引脚, IOMUXC 中有 2 个寄存器用来设置它 :
- 选择功能
IOMUXC_SW_MUX_CTL_PAD_<PADNAME> # Mux pad xxx,选择某个 pad 的功能
IOMUXC_SW_MUX_CTL_GRP_<GROUP NAME> # Mux grp xxx,选择某组引脚的功能2
- 设置上下拉电阻等参数
IOMUXC_SW_PAD_CTL_PAD_<PAD_NAME> # pad pad xxx,设置某个 pad 的参数
IOMUXC_SW_PAD_CTL_GRP_<GROUP NAME> # pad grp xxx,设置某组引脚的参数2
还有一些不符合这个规律的,但是看一下寄存器功能大概都就知道怎么回事了,这里就不过多的去了解了。
另外“Chapter 32: IOMUX Controller(IOMUXC)”这一章列出了 I.MX6ULL 的所有 IO,如果找遍 32 章的书签,我们会发现貌似 GPIO 只有 GPIO1_IO00 ~ GPIO1_IO09,难道 I.MX6ULL 的 GPIO 只有这 10 个?显然不是的, 我们学习 STM32 的时候知道 STM32 的很多 IO 是可以复用为其它功能的,类比一下就可以知道其实 I.MX6ULL 的其它 IO 也是可以复用为 GPIO 功能。同样的,GPIO1_IO00~GPIO_IO09 也是可以复用为其它外设引脚的,关于复用,后边再说。
2. IO 的 MUX Mode 配置说明
以“IOMUXC_SW_MUX_CTL_PAD_GPIO1_IO00”这个 IO 为例,打开参考手册的 1568 页(32.6.7 SW_MUX_CTL_PAD_GPIO1_IO00 SW MUX Control Register (IOMUXC_SW_MUX_CTL_PAD_GPIO1_IO00) ):

可以看到有个名为: IOMUXC_SW_MUX_CTL_PAD_GPIO1_IO00 的寄存器,寄存器地址为 0X020E005C,这个寄存器是 32 位的,但是只用到了最低 5 位,其中 bit0~bit3(MUX_MODE)就是设置 GPIO1_IO00 的复用功能的。 GPIO1_IO00 一共可以复用为 9 种功能 IO,分别对应 ALT0~ALT8,其中 ALT5 就是作为 GPIO1_IO00。 GPIO1_IO00 还可以作为 I2C2_SCL、 GPT1_CAPTURE1、 ANATOP_OTG1_ID 等。这个就是 I.MX6U 的 IO 复用。
由此可见, I.MX6U 的 GPIO 不止 GPIO1_IO00~GPIO1_IO09 这 10 个,其它的 IO 都可以复用为 GPIO 来使用。 I.MX6U 的 GPIO 一共有 5 组:GPIO1、 GPIO2、 GPIO3、 GPIO4 和 GPIO5,其中 GPIO1 有 32 个 IO, GPIO2 有 22 个 IO, GPIO3 有 29 个 IO、 GPIO4 有 29 个 IO, GPIO5 最少,只有 12 个 IO,这样一共有 124 个 GPIO。如果只想看每个 IO 能复用什么外设的话可以直接查阅《IMX6ULL 参考手册》的第 4 章“Chapter 4 External Signals and Pin Multiplexing”。如果我们要编写代码,设置某个 IO 的复用功能的话就需要查阅第 32 章“Chapter 32: IOMUX Controller(IOMUXC)” , 第 32 章详细的列出了所有 IO 对应的复用配置寄存器。
3. IO 的 Pad Settings 配置说明
我们会发现《 I.MX6UL 参考手册》 第 32 章“ Chapter 32 : IOMUX Controller(IOMUXC)”的书签中,每一个 IO 会出现两次,
![]() | |
| 绿色:选择引脚功能、紫色:选择引脚功能、黄色:对应不同引脚的寄存器 | |
它们的名字差别很小,不仔细看就看不出来,比如 GPIO1_IO00 有如下两个书签:
IOMUXC_SW_MUX_CTL_PAD_GPIO1_IO00
IOMUXC_SW_PAD_CTL_PAD_GPIO1_IO002
上面两个都是跟 GPIO_IO00 有关的寄存器,名字上的区别就是红色部分,一个是“MUX”,一个是“PAD”。
IOMUX_SW_MUX_CTL_PAD_GPIO1_IO00 我们前面已经说了,是用来配置 GPIO1_IO00 复用功能的。那么 IOMUXC_SW_PAD_CTL_PAD_GPIO1_IO00 是做什么的呢?找到这个书签对应的 1787 页(32.6.153 SW_PAD_CTL_PAD_GPIO1_IO00 SW PAD ControlRegister (IOMUXC_SW_PAD_CTL_PAD_GPIO1_IO00) ):

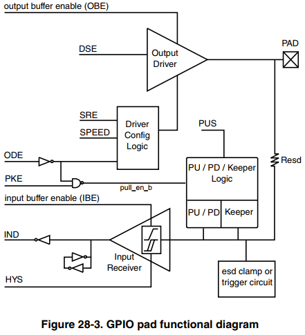
可以看出, IOMUXC_SW_PAD_CTL_PAD_GPIO1_IO00 也是个寄存器,寄存器地址为 0X020E02E8。这也是个 32 位寄存器,但是只用到了其中的低 17 位,在看这写位的具体含义之前,先来看一下下图所示的 GPIO 功能图(参考手册的 28.4.2 GPIO pad structure ):

我们对照着上图来详细看一下寄存器 IOMUXC_SW_PAD_CTL_PAD_GPIO1_IO00 的各个位的含义:
HYS(bit16):对应图中 HYS,用来使能迟滞比较器,当 IO 作为输入功能的时候有效,用于设置输入接收器的施密特触发器是否使能。如果需要对输入波形进行整形的话可以使能此位。此位为 0 的时候禁止迟滞比较器,为 1 的时候使能迟滞比较器。
PUS(bit15:14): 对应图中的 PUS,用来设置上下拉电阻的,一共有四种选项可以选择:
| 位设置 | 含义 |
|---|---|
| 00 | 100K 下拉 |
| 01 | 47K 上拉 |
| 10 | 100K 上拉 |
| 11 | 22K 上拉 |
PUE(bit13): 图没有给出来,当 IO 作为输入的时候,这个位用来设置 IO 使用上下拉还是状态保持器。当为 0 的时候使用状态保持器,当为 1 的时候使用上下拉。状态保持器在 IO 作为输入的时候才有用,顾名思义,就是当外部电路断电以后此 IO 口可以保持住以前的状态。
PKE(bit12): 对应图中的 PKE,此位用来使能或者禁止上下拉/状态保持器功能,为 0 时禁止上下拉/状态保持器,为 1 时使能上下拉和状态保持器。
ODE(bit11):对应图中的 ODE,当 IO 作为输出的时候,此位用来禁止或者使能开路输出,此位为 0 的时候禁止开路输出,当此位为 1 的时候就使能开路输出功能。
SPEED(bit7:6): 对应图中的 SPEED,当 IO 用作输出的时候,此位用来设置 IO 速度,设置如表所示:
| 位设置 | 速度 |
|---|---|
| 00 | 低速 50M |
| 01 | 中速 100M |
| 10 | 中速 100M |
| 11 | 最大速度 200M |
- DSE(bit5:3):对应图中的 DSE,当 IO 用作输出的时候用来设置 IO 的驱动能力,总共有 8 个可选选项,如表所示:
| 位设置 | 速度 |
|---|---|
| 000 | 输出驱动关闭 |
| 001 | R0(3.3V 下 R0 是 260Ω, 1.8V 下 R0 是 150Ω,接 DDR 的时候是 240Ω ) |
| 010 | R0/2 |
| 011 | R0/3 |
| 100 | R0/4 |
| 101 | R0/5 |
| 110 | R0/6 |
| 111 | R0/7 |
- SRE(bit0): 对应图中的 SRE,设置压摆率,当此位为 0 的时候是低压摆率,当为 1 的时候是高压摆率。这里的压摆率就是 IO 电平跳变所需要的时间,比如从 0 到 1 需要多少时间,时间越小波形就越陡,说明压摆率越高;反之,时间越多波形就越缓,压摆率就越低。如果产品要过 EMC 的话那就可以使用小的压摆率,因为波形缓和,如果当前所使用的 IO 做高速通信的话就可以使用高压摆率。
通过上面的介绍,可以看出寄存器 IOMUXC_SW_PAD_CTL_PAD_GPIO1_IO00 是用来配置 GPIO1_IO00 的,包括速度设置、驱动能力设置、压摆率设置等等。到这里我们就知 I.MX6U 的 IO 是可以设置速度的、而且比 STM32 的设置要更多。但是我们没有看到如何设置 IO 为输入还是输出? IO 的默认电平如何设置等等,所以我们接着继续看。
4.GPIO 外设说明
IOMUXC_SW_MUX_CTL_PAD_XX_XX 和 IOMUXC_SW_PAD_CTL_PAD_XX_XX 这两种寄存器都是配置 IO 的,注意是 IO!不是 GPIO, GPIO 是一个 IO 众多复用功能中的一种。比如 GPIO1_IO00 这个 IO 可以复用为: I2C2_SCL、 GPT1_CAPTURE1、 ANATOP_OTG1_ID、ENET1_REF_CLK 、 MQS_RIGHT 、 GPIO1_IO00 、 ENET1_1588_EVENT0_IN 、SRC_SYSTEM_RESET 和 WDOG3_WDOG_B 这 9 个功能, GPIO1_IO00 是其中的一种,我们想要把 GPIO1_IO00 用作哪个外设就复用为哪个外设功能即可。
如果我们要用 GPIO1_IO00 来点个灯、作为按键输入啥的就是使用其 GPIO(通用输入输出)的功能。将其复用为 GPIO 以后还需要对其 GPIO 的功能进行配置,关于 I.MX6U 的 GPIO 请参考《IMX6UL 参考手册》的第 28 章“Chapter 28 General Purpose Input/Output (GPIO) ”, GPIO 结构如图:

左下角的 IOMUXC 框图里面就有 SW_MUX_CTL_PAD_* 和 SW_PAD_CTL_PAD_*两种寄存器。这两种寄存器前面说了用来设置 IO 的复用功能和 IO 属性配置。左上角部分的 GPIO 框图就是,当 IO 用作 GPIO 的时候需要设置的寄存器,一共有八个:DR、 GDIR、 PSR、 ICR1、 ICR2、EDGE_SEL、 IMR 和 ISR。前面我们说了 I.MX6U 一共有 GPIO1~GPIO5 共五组 GPIO,每组 GPIO 都有这 8 个寄存器。我们来看一下这 8 个寄存器都是什么含义。
4.1 DR 寄存器
此寄存器是数据寄存器,结构图如图 :

此寄存器是 32 位的,一个 GPIO 组最大只有 32 个 IO,因此 DR 寄存器中的每个位都对应一个 GPIO。当 GPIO 被配置为输出功能以后,向指定的位写入数据那么相应的 IO 就会输出相应的高低电平,比如要设置 GPIO1_IO00 输出高电平,那么就应该设置 GPIO1.DR = 1。当 GPIO 被配置为输入模式以后, 此寄存器就保存着对应 IO 的电平值,每个位对应一个 GPIO,例如,当 GPIO1_IO00 这个引脚接地的话,那么 GPIO1.DR 的 bit0 就是 0。
4.2 GDIR 寄存器
GDIR 寄存器,是方向寄存器,用来设置某个 GPIO 的工作方向的,即输入/输出, GDIR 寄存器结构如图 :

GDIR 寄存器也是 32 位的,此寄存器用来设置某个 IO 的工作方向,是输入还是输出。同样的,每个 IO 对应一个位,如果要设置 GPIO 为输入的话就设置相应的位为 0,如果要设置为输出的话就设置为 1。比如要设置 GPIO1_IO00 为输入,那么 GPIO1.GDIR = 0;
4.3 PSR 寄存器
PSR 寄存器,这是 GPIO 状态寄存器,如图 :

同样的 PSR 寄存器也是一个 GPIO 对应一个位,读取相应的位即可获取对应的 GPIO 的状态,也就是 GPIO 的高低电平值。功能和输入状态下的 DR 寄存器一样。 PSR 引脚状态寄存器相当于 DR 寄存器的简化版,它 仅在 GDIR 方向寄存器设置为输入模式时有效, 它的每个位表示一个引脚当前的输入电平状态。PSR 寄存器的权限是 只读 的,对它进行写操作是无效的。
4.4 ICR1 和 ICR2 寄存器
ICR1 和 ICR2 这两个寄存器,都是中断控制寄存器, ICR1 用于配置低 16 个 GPIO,ICR2 用于配置高 16 个 GPIO, ICR1 寄存器如图:

ICR1 用于 IO0~15 的配置, ICR2 用于 IO16~31 的配置。 ICR1 寄存器中一个 GPIO 用两个位,这两个位用来配置中断的触发方式,和 STM32 的中断很类似,可配置的选线如表所示:
| 位设置 | 速度 |
|---|---|
| 00 | 低电平触发 |
| 01 | 高电平触发 |
| 10 | 上升沿触发 |
| 11 | 下降沿触发 |
以 GPIO1_IO15 为例,如果要设置 GPIO1_IO15 为上升沿触发中断,那么 GPIO1.ICR1 = 2 << 30,如果要设置 GPIO1 的 IO16~31 的话就需要设置 ICR2 寄存器了。
4.5 IMR 寄存器

IMR 寄存器,这是中断屏蔽寄存器。一个 GPIO 对应一个位, IMR 寄存器用来控制 GPIO 的中断禁止和使能,如果使能某个 GPIO 的中断,那么设置相应的位为 1 即可,反之,如果要禁止中断,那么就设置相应的位为 0 即可。例如,要使能 GPIO1_IO00 的中断,那么就可以设置 GPIO1.MIR = 1 即可。
4.6 ISR 寄存器
ISR 是中断状态寄存器,寄存器如图 :

ISR 寄存器也是 32 位寄存器,一个 GPIO 对应一个位,只要某个 GPIO 的中断发生,那么 ISR 中相应的位就会被置 1。所以,我们可以通过读取 ISR 寄存器来判断 GPIO 中断是否发生,相当于 ISR 中的这些位就是中断标志位。当我们处理完中断以后,必须清除中断标志位,清除方法就是向 ISR 中相应的位写 1,也就是写 1 清零。
4.7 EDGE_SEL 寄存器
EDGE_SEL 寄存器,是边沿选择寄存器,寄存器如图 :

EDGE_SEL 寄存器用来设置边沿中断,这个寄存器会覆盖 ICR1 和 ICR2 的设置,同样是一个 GPIO 对应一个位。如果相应的位被置 1,那么就相当与设置了对应的 GPIO 是上升沿和下降沿(双边沿)触发。例如,我们设置 GPIO1.EDGE_SEL = 1,那么就表示 GPIO1_IO01 是双边沿触发中断,无论 GFPIO1_CR1 的设置为多少,都是双边沿触发。
5. I.MX6ULL 的 GPIO 时钟使能
I.MX6U 的 GPIO 是否需要使能时钟? STM32 的每个外设都有一个外设时钟, GPIO 也不例外,要使用某个外设,必须要先使能对应的时钟。 I.MX6U 其实也一样的,每个外设的时钟都可以独立的使能或禁止,这样可以关闭掉不使用的外设时钟,起到省电的目的。
I.MX6U 的系统时钟参考《I.MX6UL 参考手册》的第 18 章“Chapter 18: ClockController Module(CCM)”,这一章主要讲解 I.MX6U 的时钟系统,很复杂。我们先不研究 I.MX6U 的 时 钟 系 统 , 我们只看一下 CCM 里面的外设时钟使能寄存器。CCM 有 CCM_CCGR0 ~ CCM_CCGR6 这 7 个寄存器,这 7 个寄存器控制着 I.MX6U 的所有外设时钟开关,我们以 CCM_CCGR0 为例来看一下如何禁止或使能一个外设的时钟, CCM_CCGR0 结构体如图 :

CCM_CCGR0 是个 32 位寄存器,其中每 2 位控制一个外设的时钟,比如 bit31:30 控制着 GPIO2 的外设时钟,两个位就有 4 种操作方式,如表:
| 位设置 | 时钟控制 |
|---|---|
| 00 | 所有模式下都关闭外设时钟。 |
| 01 | 只有在运行模式下打开外设时钟,等待模式和停止模式下均关闭外设时钟。 |
| 10 | 未使用(保留)。 |
| 11 | 除了停止模式以外,其他所有模式下时钟都打开。 |
根据表中的位设置,如果我们要打开 GPIO2 的外设时钟,那么只需要设置 CCM_CCGR0 的 bit31 和 bit30 都为 1 即可,也就是 CCM_CCGR0 = 3 << 30。反之,如果要关闭 GPIO2 的外设时钟 , 那就设置 CCM_CCGR0 的 bit31 和 bit30 都为 0 即可 。
CCM_CCGR0~CCM_CCGR6 这 7 个寄存器操作都是类似的,只是不同的寄存器对应不同的外设时钟而已。 I.MX6U 的每个外设的时钟都可以独立的禁止和使能,这个和 STM32 是一样的。
三、GPIO 的控制模块
在《i.MX 6ULL Applications ProcessorReference Manual》参考手册的 Chapter 28 General Purpose Input/Output (GPIO) 一节中有 I.MX6ULL 的 GPIO 模块的框图:

GPIO 的控制涉及 4 大模块: CCM、 IOMUXC、 GPIO 模块本身 ,上图中的 CCM 是我画上去的,该模块用于使能 GPIO 的时钟。接下来我们来了解一下这几个模块。
1. CCM 模块
CCM 用于设置是否向 GPIO 模块提供时钟。这一部分可以参考《i.MX 6ULL Applications Processor Reference Manual》的 Chapter 18 Clock Controller Module (CCM) 。GPIOx 要用 CCM_CCGRy 寄存器中的 2 位来决定该组 GPIO 是否使能。哪组 GPIO 用哪个 CCM_CCGR 寄存器来设置可以看这里:

CCM_CCGR 寄存器中某 2 位的取值含义如下
| 取值 | 说明 |
|---|---|
| 00 | 该 GPIO 模块全程被关闭 |
| 01 | 该 GPIO 模块在 CPU run mode 情况下是使能的;在 WAIT 或 STOP 模式下,关闭 |
| 10 | 保留 |
| 11 | 该 GPIO 模块全程使能 |
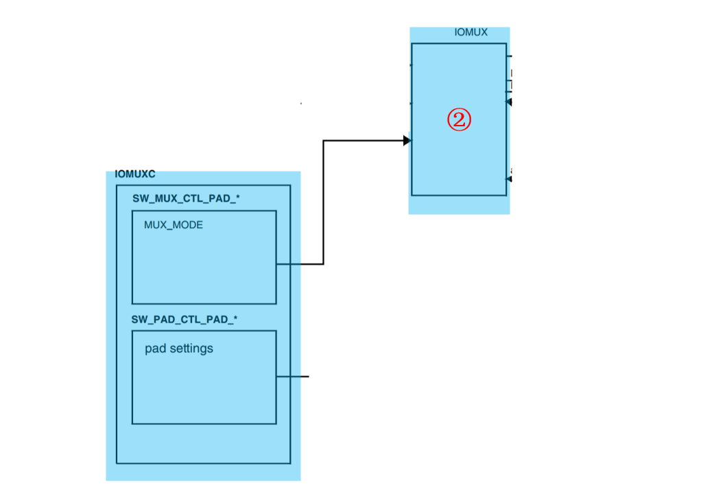
2. IOMUXC 模块
IOMUXC 模块用于控制引脚的模式(Mode、功能) 等,我们可以参考《i.MX 6ULL Applications Processor Reference Manual》的 Chapter 32 OMUX Controller (IOMUXC) 。对于某个/某组引脚, IOMUXC 中有 2 个寄存器用来设置它 :
IOMUXC_SW_MUX_CTL_PAD_<PADNAME>
IOMUXC_SW_MUX_CTL_GRP_<GROUP NAME>
IOMUXC_SW_PAD_CTL_PAD_<PAD_NAME>
IOMUXC_SW_PAD_CTL_GRP_<GROUP NAME>2
3
4
5
2.1 选择引脚功能
- IOMUXC_SW_MUX_CTL_PAD_ < PADNAME > : Mux pad xxx,选择某个 pad 的功能
- IOMUXC_SW_MUX_CTL_GRP_ < GROUP NAME >: Mux grp xxx,选择某组引脚的功能
我们来看一下命名的情况:

我们来看一下寄存器的详情,这里以 IOMUXC_SW_MUX_CTL_PAD_GPIO1_IO03 为例:

图中的 MUX_MODE 就是用于选择该引脚功能。SION 的话是一种 loopback 回环模式,一般是用于测试。
2.2 设置引脚参数
- IOMUXC_SW_PAD_CTL_PAD_ < PAD_NAME >: pad pad xxx,设置某个 pad 的参数
- IOMUXC_SW_PAD_CTL_GRP_ < GROUP NAME >: pad grp xxx,设置某组引脚的参数
我们来看一下寄存器的详情,这里就不写了,因为其实我们之前学习过 STM32 的话,这些都是大差不差,无非就是参数多一些少一些,功能大体是一样的,按我自己的理解,无非就是 I.MX6ULL 性能比较强,可以跑操作系统,感觉就像是性能比较强的单片机,它们有很多都是想通的。
3. GPIO 模块内部
内部框图如下:

我们暂时只需要关心 3 个寄存器 :
(1)GPIOx_GDIR:设置引脚方向,每位对应一个引脚, 1-output, 0-input
(2)GPIOx_DR:设置输出引脚的电平,每位对应一个引脚, 1-高电平, 0-低电平
(3)GPIOx_PSR:读取引脚的电平,每位对应一个引脚, 1-高电平, 0-低电平
4. 如何编程?
可以参考《i.MX 6ULL Applications Processor Reference Manual》的 28.4.3 GPIO Programming 。
4.1 读 GPIO
(1)设置 CCM_CCGRx 寄存器中某位使能对应的 GPIO 模块 ,默认是使能的。
(2)设置 IOMUX 来选择引脚用于 GPIO
(3)设置 GPIOx_GDIR 中某位为 0,把该引脚设置为输入功能
(4)读 GPIOx_DR 或 GPIOx_PSR 得到某位的值(读 GPIOx_DR 返回的是 GPIOx_PSR 的值)
4.2 写 GPIO
(1)设置 CCM_CCGRx 寄存器中某位使能对应的 GPIO 模块 ,默认是使能的。
(2)设置 IOMUX 来选择引脚用于 GPIO
(3)设置 GPIOx_GDIR 中某位为 1,把该引脚设置为输出功能
需要注意的是, 可以设置该引脚的 loopback 功能,这样就可以从 GPIOx_PSR 中读到引脚的有实电平;从 GPIOx_DR 中读回的只是上次设置的值,它并不能反应引脚的真实电平,比如可能因为硬件故障导致该引脚跟地短路了,通过设置 GPIOx_DR 让它输出高电平并不会起效果。
四、GPIO 使用总结
要将 I.MX6U 的 IO 作为 GPIO 使用,我们需要一下几步:
①、使能 GPIO 对应的时钟。
②、设置寄存器 IOMUXC_SW_MUX_CTL_PAD_XX_XX,设置 IO 的复用功能,使其复用为 GPIO 功能。
③、设置寄存器 IOMUXC_SW_PAD_CTL_PAD_XX_XX,设置 IO 的上下拉、速度等等。
④、第 ② 步已经将 IO 复用为了 GPIO 功能,所以需要配置 GPIO,设置输入/输出、是否使用中断、默认输出电平等。