LV001-ATK-MC6625F模块简介
一、ATK-MC6625F模块简介
ATK-MC7725F 模块一款高性能 30W 高清摄像头模块。 该模块采用 OmniVision 公司的 OV7725 摄像头传感器作为核心, OV7725 是一颗 1/4 英寸 CMOS VGA( 640*480)的图像传感器。 同时 ATK-MC7725F 模块集成了有源晶振和 FIFO 芯片, 这使得可以采用大部分的 MCU 控制该模块和读取图像数据。
ATK-MC6625F 模块具有如下特点:
集成有源晶振,无需外部提供时钟
集成 FIFO 芯片,方便外部 MCU 读取图像
支持 VGA、 QVGA 和从 CIF 到 40*30 的各种尺寸输出
支持 RawRGB、 RGB( GBR4:2:2、 RGB565、 RGB555、 RGB444)、 YUV( 4:2:2)和 YCbCr(4:2:2) 格式输出
自动图像控制功能:自动曝光(AEC)、自动白平衡( AWB)、自动消除灯光条纹、自动黑电平校准(ABLC)和自动带通滤波器(ABF)等
支持图像质量控制:色彩饱和度调节、色调调节、伽马校准、锐度和镜头校准等
支持图像缩放、平移和窗口设置
支持标准的 SCCB 接口,兼容 IIC 接口
自带嵌入式微处理器
高灵敏度、低电压,适合嵌入式应用
二、参数说明
1. 基本参数

2. 电气参数

三、引脚说明
ATK-MC7725F 模块通过 2*9 的排针( 2.54mm 间距)同外部相连接:

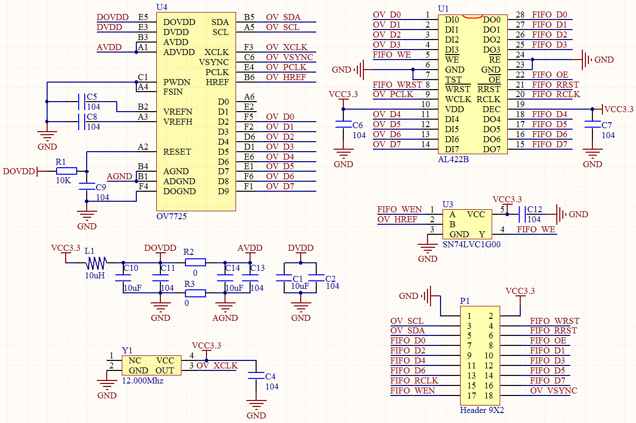
ATK-MC7725F 模块的原理图 如下:

从上图可以看出, ATK-MC7725F 模块自带了有源晶振,用于产生 12MHz 的时钟作为OV7725 传感器的 XCLK 输入,并且 ATK-MC7725F 模块集成了 AL422B 芯片, AL422B 芯片是可以 FIFO 芯片, 该 FIFO 芯片的容量为 384K 字节,足以存储 2 帧 QVGA 图像数据。 ATK-MC7725F 模块通过一个 2*9 的排针(P1)同外部电路连接,各引脚的详细描述,如下表所示:
| 序号 | 名称 | 说明 |
|---|---|---|
| 1 | 3.3V | 3.3V 电源输入 |
| 2 | GND | 电源地 |
| 3 | WRST | FIFO 写复位信号输入 |
| 4 | SCL | SCCB 通讯时钟信号 |
| 5 | RRST | FIFO 读复位信号输入 |
| 6 | SDA | SCCB 通讯通讯数据信号 |
| 7 | OE | FIFO 输出使能信号输入 |
| 8~15 | D0~D7 | FIFO 数据输出端口 |
| 16 | RCLK | FIFO 读时钟信号输入 |
| 17 | VSYNC | 帧同步信号 |
| 18 | WEN | FIFO 写使能信号输入 |