LV010-AT24C02简介
一、EEPROM简介
EEPROM (Electrically Erasable Programmable read only memory)是指带电可擦可编程只读存储器。是一种掉电后数据不丢失的存储芯片。 EEPROM 可以在电脑上或专用设备上擦除已有信息,重新编程。一般用在即插即用。
我们这一节的笔记主要是关于AT24C02的使用,它是一个串行电可擦除和可编程只读存储器(EEPROM),总容量是256(2K/8)个字节,通过IIC通信。它是 Atmel 公司的一款芯片,我们我使用的战舰V3的开发板上时AT24C02BN,我们可以在这里找到它的数据手册:AT24C01A/02/04/08/16 (microchip.com)。
二、AT24C02功能
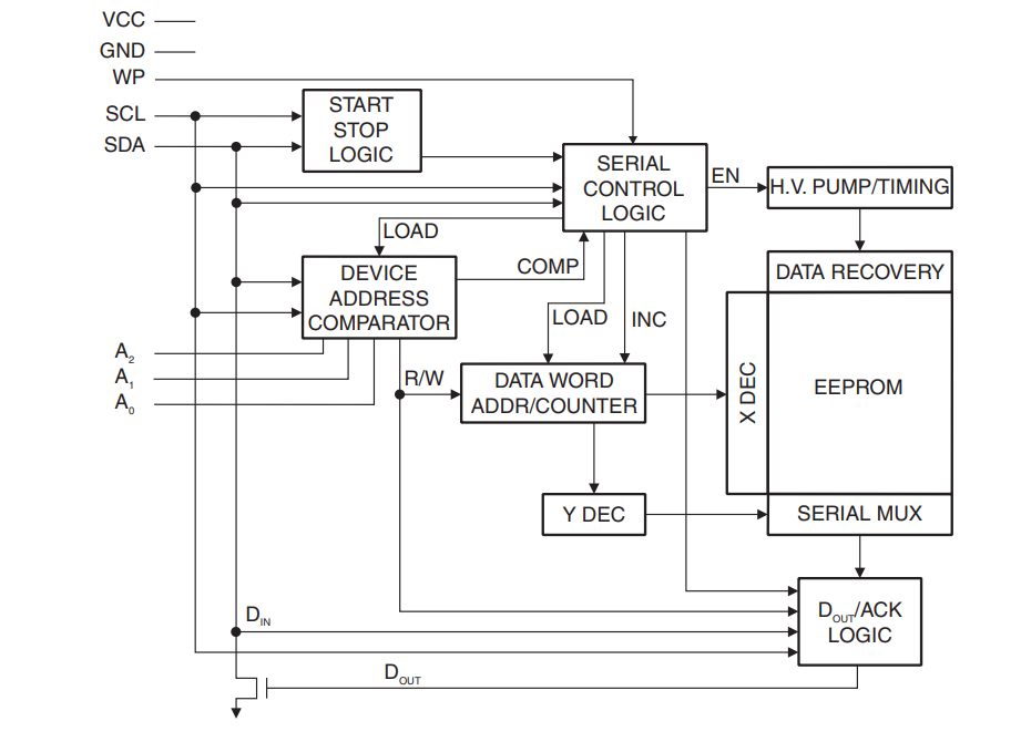
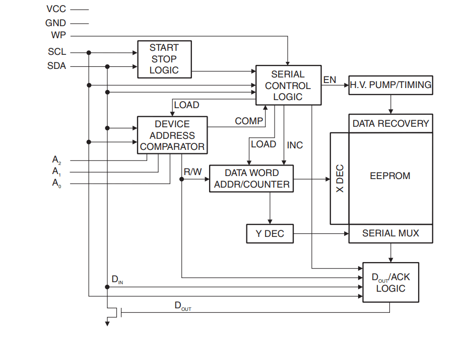
1. 框图
我们可以看 AT24C01A/02/04/08/16 (microchip.com)

引脚功能描述如下:
| 引脚 | 说明 |
|---|---|
| A0~A2 | Address Input |
| SDA | Serial Data |
| SCL | Serial Clock Input |
| WP | Write Protect |
| VCC | Supply Voltage(VCC = 1.8V to 5.5V) |
| GND | Ground |
2. 设备地址
我们知道I2C总线是通过设备地址来区分不同的设备,我们使用的AT24C02有三根地址线,它的地址是这样的:

A0~A2可以接GND(代表0)也可以接VCC(代表1),这样根据A0~A2的接线的不同,可以有不同的地址,比如我们把A0~A2全接地,那么设备地址就是1010000x。(我们可以看 AT24C01A/02/04/08/16 (microchip.com) 的 6. Device Addressing)
那么当我们要读数据的时候,发送的地址就是10100001 = 0xA1,当我们要写数据的时候发送的地址就是10100000 = 0xA0。
3. 多少页?
我们需要知道的一些信息:
AT24C02 一共是 2Kb = 2048/8B = 256B我们看芯片手册有这么一句: 8-byte Page (2K) Write Modes,也就是说,这个256B按照8字节一页的方式,被分为32页:
AT24C02 一共是 256B/8 = 32 页三、读写数据
1. 写操作
1.1 BYTE WRITE

1.2 PAGE WRITE

2. 读操作
2.1 CURRENT ADDRESS READ

2.2 RANDOM READ

2.3 SEQUENTIAL READ

3. 怎么找到要读写的位置?
上边是读写操作的过程,那么我们在实际读写过程中,怎么确定我们要往那个地址写数据呢?AT24C02一共是2Kbit,也就是256x8bit,也就是一共256页,每一页是1字节(8位),地址在实际读写的过程中是这样的:
| 地址 | 数据 |
|---|---|
| 0x00 | xxxx xxxx |
| 0x01 | xxxx xxxx |
| 0x02 | xxxx xxxx |
| ...... | ...... |
| 0xFF | xxxx xxxx |